学校首页
学院首页
学院概况
学院简介
组织架构
专任教师
学工队伍
党建工作
理论学习
支部动态
学生管理
团学工作
学生动态
榜样力量
专业建设
专业介绍
名师风采
教学科研
教研活动
竞界星图
质量工程
精品课程
招生就业
招生工作
就创工作
校企合作
资源共享
资料下载
学院新闻
通知公告
意见反馈
资源共享
资料下载
学院新闻
通知公告
通知公告
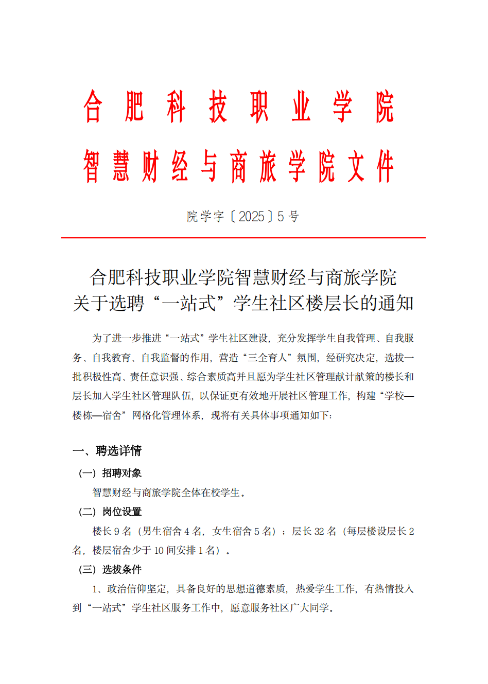
智慧财经与商旅学院
资源共享
通知公告
合肥科技职业学院智慧财经与商旅学院 关于选聘“一站式”学生社区楼层长的通知
发布日期:
2025-11-26 15:44:18
浏览次数:
上一条:
合肥科技职业学院 大学生宿舍文明公约
下一条:
智慧财经与商旅学院文明宿舍评比申报表